Apache Airflow 的持續整合系統#
持續整合 (CI, Continuous Integration) 是作為保證大型軟體品質的重要一環,任何微小的 fix, new feature 或即使是修改一行文件都會經過規模大小不一的整合測試 (integration tests) 來確保不會破壞現有的功能,保證軟體的穩定性與可靠性。
以上個月 (2025 年 12 月) 到今天 (2026 年 1 月 14 日) 為例,即使是在聖誕和新年假期,Apache Airflow 合併超過 600 個 PR,而每個 PR 都會觸發 CI 系統來執行測試。這些測試涵蓋了從單元測試 (unit tests) 到系統測試 (system tests),確保每一個改動都不會引入新的錯誤。

在一個月內,總共跑了超過 二十萬 次 GitHub Action Jobs,跑了接近 三百萬分鐘的測試時間 (約等於 2000 天)。這代表每一個對 CI 的優化都能夠大幅減少整體的測試時間和資源消耗,讓開發者能夠更快地收到回饋,提升開發效率。
這篇文章將介紹 Apache Airflow 的 CI 系統架構,並說明 Apache Airflow 的 CI 是如何達到
- Remote 和 Local 執行環境的一致性與可重現性
- 如何動態且最大程度自動化的根據 PR 的內容來決定要跑哪些測試
- 可組合 (Composable) 的 CI 工作流程設計
- 提升開發者體驗 (Developer Experience, DX)
環境的一致性#
為了避免「在我電腦上可以跑」的問題,Apache Airflow 的 CI 使用 Docker 來確保每一個測試環境的一致性。無論是開發者在本地,還是在 GitHub Actions 上正式的執行 CI 測試,都使用專門的 Docker 映像檔 (Docker Images),確保環境的一致性和可重現性。
專門給 CI 使用的 Dockerfile 大約 2000 行的,是由靜態檢查把 多個位於 scripts/docker 的 bash scripts 同步到最終 Dockerfile.ci。能夠更模組化的使用共用 bash utils 來下載不同第三方服務需要的 dependencies (OS, packaging, 各種 DB client libraries, 第三方服務的 client libraries 等等)。
Apache Airflow CI 和 Developer Experience 的關鍵框架 - Breeze#
我們當然可以給出詳細需要下完哪 n 個 command 來設定系統或安裝完本地 dependencies 的文件
但如果能夠有一個多抽象一層、封裝更好的 CLI 工具
讓開發者只需要執行一個 command 就能夠完成所有的安裝和設定
這樣不只提升貢獻者的開發者體驗
同時也減少
- 需要維護多份環境設定文件
- Local 環境設置步驟與實際 CI 環境的不一致性的風險

Breeze 就是達到以上概念 專門為貢獻 Apache Airflow 而設計的 CLI 工具,它提供了一個統一的介面來管理開發和測試環境。Breeze 允許開發者在本地機器上模擬 CI 環境、一鍵啟動 Airflow 並且能夠執行各種測試和檢查。
- 提供簡單的命令來啟動和管理開發環境
- 自動化常見靜態檢查和測試流程
- 讓正式的 CI 環境也使用與 Local 完全相同的設定和流程來執行測試: 確保本地可以重現正式 CI 環境
有哪些測試類型來保證持續整合的品質?#
Apache Airflow CI 系統定義的測試類型大約有 20 多種,主要分為以下幾個範圍:
核心測試:
- 單元測試
- API 測試
- 系統測試
子系統測試:
- UI 測試 / UI E2E 測試
- Helm 測試
- Kubernetes 測試
- Go SDK 測試
- Task SDK 測試 / Task SDK 整合測試
- Airflow CTL 測試 / Airflow CTL 整合測試
- WWW 測試
靜態檢查和掃描:
- MyPy (型別檢查)
- Python Scans
- JavaScript Scans
- API Codegen
- CodeQL Scans
其他特定測試:
- Amazon System Tests
- Providers 相容性測試 (會以 Airflow 的不同版本來測試該 Provider 修改後的相容性)
- Coverage
完整的測試類型可以參考 FileGroupForCi 的定義。
像是在近期 Airflow 才引入 Airflow E2E Test 來保證如 Remote Logging 這種需要和外部系統互動的功能能夠正常運作,和由 Playwright 撰寫的 UI End-to-End Tests 來降低在新增許多新 UI 功能後導致 UI regression 的風險。
所以 Airflow E2E Tests 和 UI E2E Tests 都是目前還有許多貢獻空間的測試類型!
並且最近新增的 Airflow E2E Tests 確實有預先抓到過其他 unit test 和 system test 沒有抓到的 bug,如: Move Airflow Config Parser to shared library #57744
尤其是現在 Airflow 3 正在做許多 client/server 架構的 migration/重構,所以 E2E Tests 的重要性會越來越高。
如何歸類該 PR 的改動屬於那些子系統?#
Apache Airflow 使用 @kaxil 開發的 boring-cyborg 根據路徑來自動標相對應的 PR Labels。 如各個核心的子系統 area:CLI, area:API, area:Scheduler 又或是各種第三方整合的 providers 如 provider:apache-cassandra, provider:apache-iceberg 等等。
不過目前自動標的 PR Labels 並沒有直接被 Airflow CI 使用,主要是被 Providers Release 使用到。
一些對於 Airflow CI 來說關鍵的 GitHub Actions 功能#
這邊會以兩個問題來說明 Airflow CI 最關鍵的地方
要如何在 Jobs 之間傳遞資訊?#
GitHub Actions 要如何做到 Airflow XCom?
上游的 job 可以定義 jobs.<job_id>.outputs 來定義要輸出變數
upstream job example
jobs:
upstream-job:
runs-on: ubuntu-latest
outputs:
output1: ${{ steps.step1.outputs.test }}
output2: ${{ steps.step2.outputs.test }}
steps:
- id: step1
run: echo "test=hello" >> "$GITHUB_OUTPUT"
- id: step2
run: echo "test=world" >> "$GITHUB_OUTPUT"只要在 steps 中執行的任何 command 能夠 redirect 變數到 $GITHUB_OUTPUT ,就能夠被定義成 job 的輸出變數。
如: 我們也可以執行一個 python script 並將結果寫入 $GITHUB_OUTPUT。
# generate_upstream_outputs.py
import os
if __name__ == "__main__":
with open(os.environ['GITHUB_OUTPUT'], 'a') as f:
for i in range(3):
f.write(f"output{i}=value-{i}\n")即使是用 script 動態產生的輸出變數,還是需要在 jobs.<job_id>.outputs 中定義要需要輸出給其他下游 job 的變數名稱。
以這個範例來說,雖然 generate_upstream_outputs.py 會產生 output0, output1, output2 三個輸出變數,但只有 output1 和 output2 被定義在 jobs.upstream-job.outputs 中,所以下游 job 只能存取到這兩個變數。
jobs:
upstream-job:
runs-on: ubuntu-latest
outputs:
# downstream job can only access outputs defined here
# so the `generate-outputs.outputs.output0` is not accessible
output1: ${{ steps.generate-outputs.outputs.output1 }}
output2: ${{ steps.generate-outputs.outputs.output2 }}
steps:
- id: generate-outputs
run: python generate_upstream_outputs.pydownstream job example
然後在下游的 job 使用 needs.<job_id>.outputs.<output_name> 來取得上游 job 的輸出變數。
jobs:
# Assuming upstream-job is defined above
downstream-job:
runs-on: ubuntu-latest
needs: [upstream-job] # We need to declare the dependency here !!!
steps:
- name: Use outputs from upstream job
run: |
echo "Output 1: ${{ needs.upstream-job.outputs.output1 }}"
echo "Output 2: ${{ needs.upstream-job.outputs.output2 }}"- https://docs.github.com/en/actions/how-tos/write-workflows/choose-what-workflows-do/pass-job-outputs
- https://docs.github.com/en/actions/reference/workflows-and-actions/workflow-syntax#jobsjob_idoutputs
- https://docs.github.com/en/actions/reference/workflows-and-actions/workflow-syntax#jobsjob_idneeds
要如何只跑特定的 Job?#
GitHub Actions 要如何做到 Airflow 的 Condition?
可以透過 jobs.<job_id>.if 來定義 job 執行的條件。
example
jobs:
conditional-job:
runs-on: ubuntu-latest
if: ${{ github.event_name == 'pull_request' && contains(github.event.pull_request.labels.*.name, 'run-conditional-job') }}
steps:
- name: Run only on PRs with specific label
run: echo "This job runs only on PRs with 'run-conditional-job' label."為測試剪枝 - Selective Checks 機制#

如文章最一開頭,每個月都會有數十萬次的 GitHub Action Jobs 被觸發執行,所以應該要有自動化的機制來根據 PR 的內容來決定要跑哪些測試,以避免不必要的測試浪費資源和時間。
我們應該不希望因為改官方文檔而觸發 Kubernetes System Tests 這種需要大量資源的測試對吧?
相對應的,如果是改動到 Kubernetes 相關的程式碼,卻沒有觸發 Kubernetes System Tests,那就糟糕了。
我一開始以為 Selective Checks 主要是根據 PR 上由 boring bot 自動標的 PR Label 來決定要跑哪些測試。但實際上 Selective Checks 主要是根據當前 PR 所更改到的檔案範圍來決定要跑哪些測試,PR Label 只是其中一個輔助的資訊來源之一。
而在 GitHub Action 中是透過 build-info 這個 job 來執行 Selective Checks,並將結果輸出成多個 flags 供下游的各個子系統測試 job 使用。
jobs:
# ...
build-info:
# At build-info stage we do not yet have outputs so we need to hard-code the runs-on to public runners
outputs:
# ...
run-api-codegen: ${{ steps.selective-checks.outputs.run-api-codegen }}
run-api-tests: ${{ steps.selective-checks.outputs.run-api-tests }}
run-coverage: ${{ steps.source-run-info.outputs.run-coverage }}
run-go-sdk-tests: ${{ steps.selective-checks.outputs.run-go-sdk-tests }}
run-helm-tests: ${{ steps.selective-checks.outputs.run-helm-tests }}
run-kubernetes-tests: ${{ steps.selective-checks.outputs.run-kubernetes-tests }}
run-mypy: ${{ steps.selective-checks.outputs.run-mypy }}
run-system-tests: ${{ steps.selective-checks.outputs.run-system-tests }}
run-task-sdk-tests: ${{ steps.selective-checks.outputs.run-task-sdk-tests }}
run-task-sdk-integration-tests: ${{ steps.selective-checks.outputs.run-task-sdk-integration-tests }}
runner-type: ${{ steps.selective-checks.outputs.runner-type }}
run-ui-tests: ${{ steps.selective-checks.outputs.run-ui-tests }}
run-ui-e2e-tests: ${{ steps.selective-checks.outputs.run-ui-e2e-tests }}
run-unit-tests: ${{ steps.selective-checks.outputs.run-unit-tests }}
run-www-tests: ${{ steps.selective-checks.outputs.run-www-tests }}
# ...
steps:
# some setup steps ...
- name: "Install Breeze"
uses: ./.github/actions/breeze
id: breeze
- name: "Get information about the Workflow"
id: source-run-info
run: breeze ci get-workflow-info 2>> ${GITHUB_OUTPUT}
env:
SKIP_BREEZE_SELF_UPGRADE_CHECK: "true"
- name: Selective checks
id: selective-checks
env:
PR_LABELS: "${{ steps.source-run-info.outputs.pr-labels }}"
COMMIT_REF: "${{ github.sha }}"
VERBOSE: "false"
run: breeze ci selective-check 2>> ${GITHUB_OUTPUT}Remove experimental note from EdgeExecutor #60446 以這個 PR 為例,build-info job 的詳細執行結果:
breeze ci get-workflow-info 2>> ${GITHUB_OUTPUT} 拿到的實際內容
breeze ci get-workflow-info 2>> ${GITHUB_OUTPUT} 拿到的實際內容pr-labels = ['backport-to-v3-1-test']
target-repo = apache/airflow
head-repo = eladkal/airflow
pr-number = 60446
event-name = pull_request
runs-on = ["ubuntu-22.04"]
canary-run = false
run-coverage = false
head-ref = edgebreeze ci selective-check 2>> ${GITHUB_OUTPUT} 執行結果
breeze ci selective-check 2>> ${GITHUB_OUTPUT} 執行結果GITHUB_OUTPUT 內容 (stderr 被重定向到 ${GITHUB_OUTPUT})
all-python-versions = ['3.10']
all-python-versions-list-as-string = 3.10
all-versions = false
amd-runners = ["ubuntu-22.04"]
any-provider-yaml-or-pyproject-toml-changed = false
arm-runners = ["ubuntu-22.04-arm"]
['airflow-core/docs/core-concepts/executor/index.rst']
basic-checks-only = false
ci-image-build = true
common-compat-changed-without-next-version = false
core-test-types-list-as-strings-in-json = [{"description": "API...Serialization", "test_types": "API Always CLI Core Other Serialization"}]
debug-resources = false
default-branch = main
default-constraints-branch = constraints-main
default-helm-version = v3.17.3
default-kind-version = v0.30.0
default-kubernetes-version = v1.30.13
default-mysql-version = 8.0
default-postgres-version = 14
default-python-version = 3.10
disable-airflow-repo-cache = false
prod-image-build = false
provider-dependency-bump = false
providers-compatibility-tests-matrix = [{"python-version": "3.10", "airflow-version": "2.11.0", "remove-providers": "common.messaging edge3 fab git keycloak", "run-unit-tests": "true"}, {"python-version": "3.10", "airflow-version": "3.0.6", "remove-providers": "", "run-unit-tests": "true"}, {"python-version": "3.10", "airflow-version": "3.1.5", "remove-providers": "", "run-unit-tests": "true"}]
providers-test-types-list-as-strings-in-json = null
pyproject-toml-changed = false
python-versions = ['3.10']
python-versions-list-as-string = 3.10
run-airflow-ctl-integration-tests = false
run-airflow-ctl-tests = false
run-amazon-tests = false
run-api-codegen = false
run-api-tests = false
run-go-sdk-tests = false
run-helm-tests = false
run-javascript-scans = false
run-kubernetes-tests = false
run-mypy = false
run-ol-tests = false
run-python-scans = false
run-system-tests = true
run-task-sdk-integration-tests = false
run-task-sdk-tests = false
run-ui-e2e-tests = false
run-ui-tests = false
run-unit-tests = true
runner-type = ["ubuntu-22.04"]
shared-distributions-as-json = ["secrets_masker", "plugins_manager", "secrets_backend", "listeners", "dagnode", "configuration", "module_loading", "logging", "timezones", "observability"]
skip-prek-hooks = check-provider-yaml-valid,flynt,identity,lint-helm-chart,ts-compile-lint-simple-auth-manager-ui,ts-compile-lint-ui
skip-providers-tests = true
sqlite-exclude = []
testable-core-integrations = ['kerberos', 'redis']
testable-providers-integrations = ['celery', 'cassandra', 'drill', 'tinkerpop', 'kafka', 'mongo', 'pinot', 'qdrant', 'redis', 'trino', 'ydb']
ui-english-translation-changed = false
upgrade-to-newer-dependencies = falsestdout 內容:
Changed files:
('airflow-core/docs/core-concepts/executor/index.rst',)
FileGroupForCi.ENVIRONMENT_FILES did not match any file.
FileGroupForCi.API_FILES did not match any file.
FileGroupForCi.GIT_PROVIDER_FILES did not match any file.
FileGroupForCi.STANDARD_PROVIDER_FILES did not match any file.
FileGroupForCi.TESTS_UTILS_FILES did not match any file.
FileGroupForCi.ALL_SOURCE_FILES matched 1 files.
['airflow-core/docs/core-concepts/executor/index.rst']
FileGroupForCi.UI_FILES did not match any file.
FileGroupForCi.ALL_SOURCE_FILES enabled because it matched 1 changed files
SelectiveCoreTestType.API did not match any file.
SelectiveCoreTestType.CLI did not match any file.
SelectiveCoreTestType.SERIALIZATION did not match any file.
FileGroupForCi.KUBERNETES_FILES did not match any file.
FileGroupForCi.SYSTEM_TEST_FILES did not match any file.
FileGroupForCi.ALL_PROVIDERS_PYTHON_FILES did not match any file.
FileGroupForCi.ALL_PROVIDERS_DISTRIBUTION_CONFIG_FILES did not match any file.
FileGroupForCi.ALWAYS_TESTS_FILES did not match any file.
Remaining non test/always files: 1
We should run all core tests except providers.There are 1 changed files that seems to fall into Core/Other category
{'airflow-core/docs/core-concepts/executor/index.rst'}
Selected core test type candidates to run:
['API', 'Always', 'CLI', 'Core', 'Other', 'Serialization']
FileGroupForCi.DOC_FILES matched 1 files.
['airflow-core/docs/core-concepts/executor/index.rst']
FileGroupForCi.DOC_FILES enabled because it matched 1 changed files
FileGroupForCi.API_FILES disabled because it did not match any changed files
FileGroupForCi.ASSET_FILES did not match any file.
FileGroupForCi.ASSET_FILES disabled because it did not match any changed files
FileGroupForCi.ALL_PYPROJECT_TOML_FILES did not match any file.
FileGroupForCi.TASK_SDK_FILES did not match any file.
FileGroupForCi.TASK_SDK_FILES disabled because it did not match any changed files
FileGroupForCi.DEVEL_TOML_FILES did not match any file.
FileGroupForCi.ALL_AIRFLOW_PYTHON_FILES did not match any file.
FileGroupForCi.ALL_DEV_PYTHON_FILES did not match any file.
FileGroupForCi.ALL_DEVEL_COMMON_PYTHON_FILES did not match any file.
FileGroupForCi.ALL_AIRFLOW_CTL_PYTHON_FILES did not match any file.
FileGroupForCi.KUBERNETES_FILES disabled because it did not match any changed files
FileGroupForCi.HELM_FILES did not match any file.
FileGroupForCi.HELM_FILES disabled because it did not match any changed files
FileGroupForCi.TASK_SDK_FILES disabled because it did not match any changed files
FileGroupForCi.TASK_SDK_INTEGRATION_TEST_FILES did not match any file.
FileGroupForCi.TASK_SDK_INTEGRATION_TEST_FILES disabled because it did not match any changed files
FileGroupForCi.AIRFLOW_CTL_FILES did not match any file.
FileGroupForCi.AIRFLOW_CTL_FILES disabled because it did not match any changed files
FileGroupForCi.AIRFLOW_CTL_INTEGRATION_TEST_FILES did not match any file.
FileGroupForCi.AIRFLOW_CTL_INTEGRATION_TEST_FILES disabled because it did not match any changed files
FileGroupForCi.UI_FILES disabled because it did not match any changed files
FileGroupForCi.AIRFLOW_CTL_FILES disabled because it did not match any changed files
FileGroupForCi.API_CODEGEN_FILES did not match any file.
FileGroupForCi.API_CODEGEN_FILES disabled because it did not match any changed files
FileGroupForCi.GO_SDK_FILES did not match any file.
FileGroupForCi.GO_SDK_FILES disabled because it did not match any changed files
FileGroupForCi.JAVASCRIPT_PRODUCTION_FILES did not match any file.
FileGroupForCi.JAVASCRIPT_PRODUCTION_FILES disabled because it did not match any changed files
FileGroupForCi.PYTHON_PRODUCTION_FILES did not match any file.
FileGroupForCi.PYTHON_PRODUCTION_FILES disabled because it did not match any changed files
FileGroupForCi.ALL_PYTHON_FILES did not match any file.
FileGroupForCi.UI_ENGLISH_TRANSLATION_FILES did not match any file.- breeze/doc/ci - README
breeze ci selective-checkCLI entrypoint- 最核心的
SelectiveChecksclass - 會列出所有符合某組測試判斷的條件
各個子系統測試的 Job 定義#
各個子系統測試都是依賴 build-info job 的輸出變數再搭配 jobs.<job_id>.if 條件來決定要不要跑這個 Job,就可以有效率的省略不必要的測試。
並且都只有 needs: [build-info, build-ci-images]的依賴關係,所以各個子系統測試都是平行執行的。
jobs:
# ...
tests-helm:
name: "Helm tests"
uses: ./.github/workflows/helm-tests.yml
needs: [build-info, build-ci-images]
permissions:
contents: read
packages: read
with:
# partial list of inputs passed from build-info job
runners: ${{ needs.build-info.outputs.runner-type }}
platform: ${{ needs.build-info.outputs.platform }}
helm-test-packages: ${{ needs.build-info.outputs.helm-test-packages }}
default-python-version: "${{ needs.build-info.outputs.default-python-version }}"
use-uv: ${{ needs.build-info.outputs.use-uv }}
# only if helm tests are required
# based on the selective checks output
if: >
needs.build-info.outputs.run-helm-tests == 'true' &&
needs.build-info.outputs.default-branch == 'main' &&
needs.build-info.outputs.latest-versions-only != 'true'- 完整的 jobs.tests-helm 定義
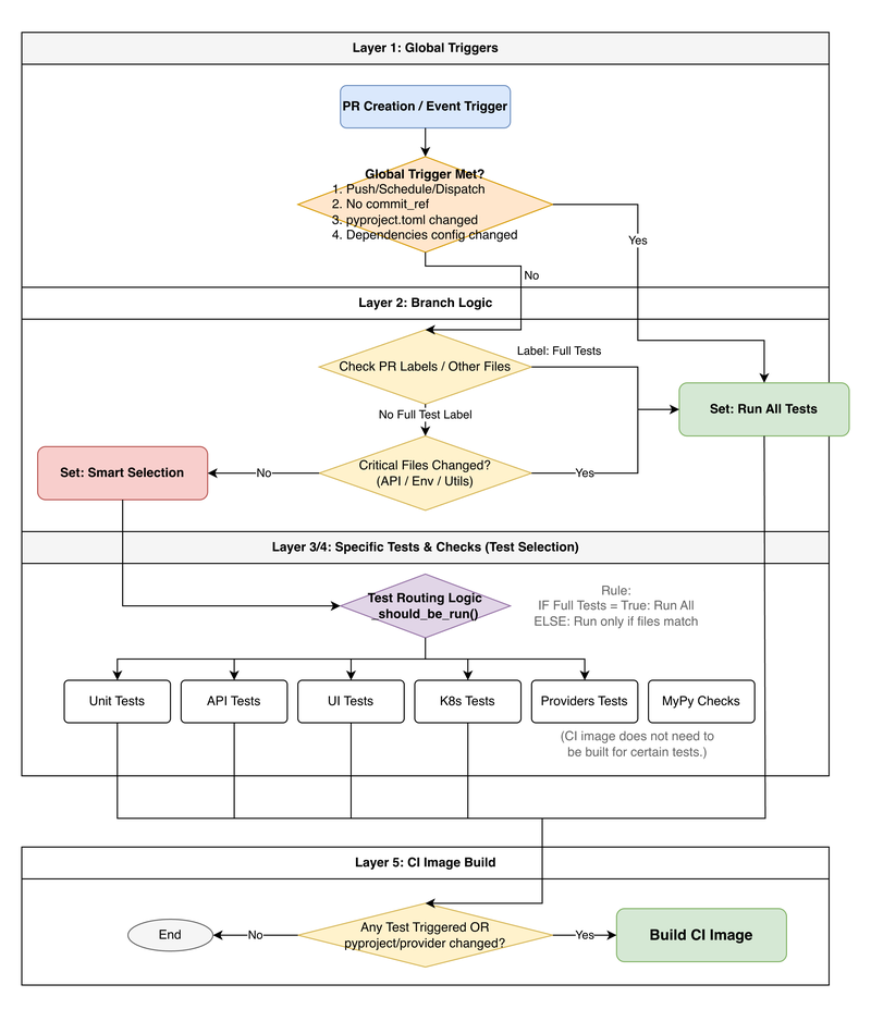
核心判斷條件#

第一層:全域觸發條件: 直接執行完整測試
以下任何一條滿足時,觸發完整測試:
- PUSH / SCHEDULE / WORKFLOW_DISPATCH GitHub 事件
- 缺少 commit_ref 無法判斷修改範圍
- pyproject.toml 或相依性設定檔被修改
- Provider 相依性 生成檔案被修改
第二層:版本選擇: 決定測試版本範圍
| 標籤 | 版本範圍 |
|---|---|
全域觸發 OR all versions | 所有版本 (Python/PostgreSQL/MySQL/Kubernetes) |
latest versions only | 最新版本 |
default versions only 或無標籤 | 預設版本 |
第三層:測試類型選擇: 根據更改的檔案決定要跑哪些測試
| 修改檔案類型 | 觸發的測試 |
|---|---|
| 原始碼檔案 | 單元測試、型態檢查 |
| API 相關檔案 | API 測試 |
| UI 檔案 | UI 測試、UI E2E 測試 |
| Kubernetes 設定 | Kubernetes 系統測試、Helm 測試 |
| Task SDK 檔案 | Task SDK 測試 |
| Go SDK 檔案 | Go SDK 測試 |
| Airflow CTL 檔案 | Airflow CTL 測試 |
| 環境/API/Provider 設定 | 執行完整測試 |
| 文件檔案 | 文件建置 |
第四層:專項檢查: 靜態檢查和掃描
- 型態檢查 (MyPy):修改 Python 檔案時執行
- JavaScript 靜態掃描:修改生產環境 JavaScript 檔案時執行
- 安全檢查 (CodeQL):修改任何原始碼檔案時執行
第五層:檢查是否需要 Build CI Image: 需要時才建置
- 需要執行任何測試 (單元、API、UI、Kubernetes、Helm 等)
pyproject.toml被修改- Provider 設定檔被修改
實際範例#
| 場景 | 修改內容 | 判斷結果 | 執行的測試 |
|---|---|---|---|
| 只修改 UI 檔案 | frontend/src/App.tsx | 非完整測試 + 僅 UI 檔案 | 跳過單元測試 執行 UI 測試、UI E2E 測試 |
| 修改 Python 原始碼 | airflow-core/src/airflow/operators/bash.py | 非完整測試 + 原始碼檔案符合 | 執行單元測試 執行型態檢查 (MyPy) |
| 修改 pyproject.toml | airflow-core/pyproject.toml | 相依性設定檔被修改 | 完整測試 所有版本 |
| 定時觸發 (Schedule) | SCHEDULE 事件 | GitHub 事件符合 | 完整測試 所有版本 所有 providers |
總結#
Apache Airflow 的 CI 系統透過
- 以 Containerization 確保環境一致性
- 以 Breeze CLI 封裝開發流程提升開發者體驗
- 利用 GitHub Actions 的 Outputs 和 Conditions 功能實現工作流程的組合性
- 透過 Selective Checks 機制根據 PR 內容動態決定測試範圍
來達到多層次的條件判斷和自動化機制,實現了高效且靈活的持續整合流程。
其中最重要的 Selective Checks 機制可以盡可能的省略不必要的測試,更詳細的規則參考 核心判斷條件 小結。
不過要如何取捨「節省整合測試資源」和「測試的完整性」也是值得討論的問題
以目前的 Selective Checks 機制來說,其實只要改到 Core 都會跑完整的 Core 測試 (單元測試, API 測試, 系統測試)
雖然這樣會花比較多的測試資源,但也能夠最大程度確保 Core 的穩定性。
在源來適你的 Airflow 會議跟嘉平討論到這個問題,結論應該是「測試完整性優於節省測試資源」,畢竟為了減少測試資源而犧牲軟體品質是不值得的。
另外一個值得注意的是,幾乎所有子系統測試都是平行執行的,但是都依賴 build-ci-images 這個 job 來建置 CI Docker Image,所以如果能更進一步減少 build-ci-images 的執行時間,將能夠大幅提升整體 CI 流程的速度。
如果想要更詳細了解 Apache Airflow CI 系統,歡迎參考以下資源:






